世界因你而進步-OPEN壽司

希望所分享的各種相關資訊,大家可以從這裡可以獲得些些小許的協助,也算是回饋做法。會陸續的增加內容唷~

Home Archives CV FB IG Github
2016-08-11

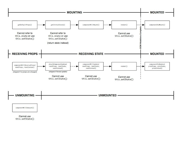
React component lifecycle chart

React component lifecycle chart

還是看不清楚嗎?不我看大圖XD

Copyright © Bruce Huang All rights reserved.

Share
  • Nodejs
  • Reactjs
  • javascript
Newer
hello react
Older
Unicode 轉換 NCR

Categories

  • news
  • terminal

Tag Cloud

ASP.NET ActionScript Bot C# CSS3 Command line ConvertToPDF Database Django DotNet Library Email Express Git GitBook GitHub Glances HTML Hexo IE IIS JSON Linux MP3 MS-SQL MVC Mac Markdown Nodejs Pycharm Python Reactjs SublimeText TelegramBot Ubuntu VM WebSocket Windowns Service Windows 相關 blog color code docker ejs ffempg glances graylog hexo jQuery javascript mov-convert-mp4 pm2 sqlite terminal vscode web2py 博客框架 瀏覽器 線上工具 跨平台 軟体應用相關 軟工文件工具 隨便寫寫

Archives

  • 2025-111
  • 2023-054
  • 2021-096
  • 2021-081
  • 2020-091
  • 2020-082
  • 2018-101
  • 2018-062
  • 2018-051
  • 2017-081
  • 2017-071
  • 2017-051
  • 2017-031
  • 2016-081
  • 2016-037
  • 2015-103
  • 2015-094
  • 2015-083
  • 2015-072
  • 2015-032
  • 2014-113
  • 2014-011
  • 2012-101
  • 2012-042
  • 2012-033
  • 2012-022
  • 2011-111
  • 2011-086
  • 2011-061
  • 2011-051
  • 2011-022
  • 2011-013
  • 2010-116
  • 2010-102
  • 2010-081
  • 2010-065
  • 2010-052
  • 2010-043
  • 2010-034
  • 2009-112
  • 2009-1010
  • 2009-094
  • 2009-061
  • 2009-0512
  • 2009-046
  • 2009-0318
  • 2009-0214

Recent Posts

  • 豐原高中 資訊研究社與 Google Gemini 社團協作成果
  • ffmpeg 是您的不二之選
  • 用 Hexo,將你的想法以最簡潔、最美麗的方式呈現給世界
  • Hexo教學 from ChatGPT
  • Glances是一個跨平台的系統監視工具
© 2026 cn27529  Powered by Hexo
Home Archives CV FB IG Github